Every Breath
December 2025
ABOUT
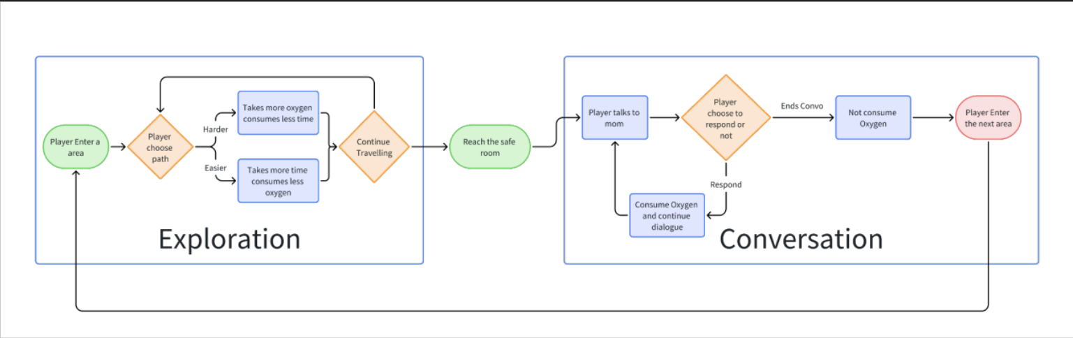
Every Breath is a narrative-driven survival game about a child journeying with their ailing mother through a desolate landscape where every breath costs oxygen.
Players must balance limited oxygen resources with moments of emotional connection, choosing whether to conserve life or spend it on love. Each choice tests what it truly means to keep someone alive, both physically and in memory.
Made in Unreal Engine 5
My Role
Lead Designer

My Responsibilites:
The Team
Hongqian – Engineering
Sam Lupson – Production, Narrative
Trina Guharoy – Narrative, Design, Usability
Violet – Art, Design
Matt Kassorla – Design, Usability, Narrative
Player Experience Goals
1. Players will feel protective as they navigate a toxic cave environment with their mother on their back.
2. Players will feel the strength of a child-parent bond, as they make in-game sacrifices for their kin.
DESIGN PROCESS 1
Our team began with a paper prototype to test our player experience goal. I led initial design meetings to create our core loop, and designed a simple narrative prototype with dialogue, player choices, resources and two endings.
The artist, narrative team, and I collaborated to print and test this prototype, and usability collected data.







